
作为“南箭北星”产业格局中“南箭”的主要承载区,北京亦庄为何能成为火箭产业的高地?它又是如何与商业火箭深度绑定,并吸引众多企业在此扎根发展的?
今天我们来聊聊:2025中国商业航天10大产业集群——北京亦庄商业火箭产业集群。
1、北京亦庄
北京经济技术开发区,简称“北京亦庄”,是北京市唯一一个国家级经济技术开发区。作为商业航天布局较早的区域之一,早在1998年,因紧邻被誉为中国航天人才“黄埔军校”的中国运载火箭研究院,航天“国家队”代表之一的中国火箭率先落户于此,为亦庄成为“南箭”核心区奠定了坚实基础。
2015年,《国家民用空间基础设施中长期发展规划(2015—2025年)》出台,首次提出鼓励社会资本步入航天领域。同年6月,亦庄迎来了首家民营运载火箭企业——蓝箭航天,拉开了民营火箭公司在此加速集聚的序幕。
此后几年,包括星际荣耀、深蓝航天、星河动力、东方空间等一批国内知名民营火箭企业相继在此落户,亦庄逐步发展成为国内商业火箭最密集的产业聚集区之一。

2、产业聚集度
作为中国商业火箭的核心高地,亦庄的企业集聚效应极为显著。据“你好太空”统计,目前我国活跃的商业火箭企业共计23家,其中13家总部或分公司落户亦庄,占比达57%,显示出其在全国商业火箭版图中的强大吸引力。
值得一提的是,在全国已实现入轨发射的8家商业火箭企业中,有6家位于亦庄,占比高达75%。

在此基础上,亦庄已汇聚空天企业超过160家,其中国家高新技术企业超过70家,航天生态企业超过600家,产业生态体系初具规模。区内还拥有5家独角兽企业、6家上市公司,以及12家入选中国商业航天百强榜单的企业,形成了优质的企业梯队。
截至2024年,亦庄空天产业规模已突破350亿元,“亦庄箭”全年累计发射13次,成功将超过60颗卫星送入预定轨道。一箭多星、海陆并发、星箭协同等先进发射模式已在亦庄实现常态化运行,充分彰显了区域强大的系统集成能力和高效的产业组织力。

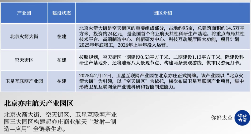
3、航天产业园区
目前,亦庄的航天产业主要集中在地盛南街到荣华南路2公里范围内,被业内称为“火箭一条街”。这里已聚集运载火箭、高超声速飞行器、火箭发动机、卫星制造、卫星应用、型号配套、地面设备、技术应用等领域,是北京乃至全国最具集成度的火箭产业走廊。
2023年9月,《北京市促进未来产业创新发展实施方案》发布,提出在经开区等区域重点发展商业航天、卫星网络等细分产业。亦庄趁势升级,规划建设北京火箭大街、空天街区、卫星互联网产业园三大基地,构建起“火箭+卫星+网络”一体化发展的完整空天产业链。
截至目前,已有几十家企业明确提出入驻火箭大街意向,覆盖火箭整箭、卫星制造、遥感、通信、导航等多个细分赛道,集群效应正在持续释放。

4、技术突破
在亦庄密集的火箭产业布局背后,是各类企业在关键核心技术上的不断突破。近年来,从液体发动机自主研制到整箭可重复使用,从新一代液体动力系统到低成本快响应发射平台,亦庄正在成为中国商业火箭技术革新的重要策源地。
其中,可重复使用火箭技术的突破,成为亦庄企业打造核心竞争力的关键方向。2025年,预计将有7款可回收火箭计划实施首飞,其中“亦庄箭”占据5款。

2023年,蓝箭航天完成全球首次液氧甲烷火箭入轨,成为中国在新型推进系统上的标志性突破,并于2024年9月完成了“朱雀三号”可重复使用火箭10公里级垂直起降试验;2023年1月至3月期间,中科宇航相继开展了陆上发射回收和海上回收;2023年11月至12月期间,星际荣耀完成了国内首次开展的液体火箭全尺寸一子级的垂直起降试验,并在短期内完成中国首次可重复使用火箭的复用飞行;深蓝航天自2021年起,也持续推进“雷霆”系列发动机及箭体的回收飞行试验,验证多项关键技术。
5、政策支持
亦庄之所以成为商业火箭企业的首选落脚点,不仅依靠区位和产业基础,更离不开持续加码的政策支持。无论是产业扶持、人才保障还是资金投入,亦庄与北京市均在多维度协同发力,构建起有力的发展保障体系。以下为亦庄及北京市的代表性政策与基金汇总:
6、产业协同
亦庄正在不断强化企业间、政企间、产业链上下游之间的协同创新能力,构建具备系统集成力的火箭产业生态。
2024年9月,中关村亦创商业航天联盟在亦庄正式成立,由亦庄星箭公司发起,首批成员包括中科宇航、蓝箭航天、星河动力等39家企业。联盟坚持“政府引导、企业主导”,聚焦航天制造基础设施和资源开放共享,截至目前已吸引会员单位170余家,覆盖全国14个省市,涵盖从火箭、卫星到发射服务等商业航天全产业链环节,初步形成“全国一盘棋”的协同发展格局。

2024年9月,北京市可重复使用火箭创新中心在亦庄完成实体化注册,由亦庄星箭公司牵头,联合蓝箭航天、中科宇航、星河动力共同组建。创新中心将聚焦可重复使用火箭的“卡脖子”难题,重点围绕可重复使用火箭共性关键环节,开展技术及产品创新突破。通过试验设备资源共享,整体研发效率有望提升30%以上。

2025年5月,金融监管总局等七部门联合印发《加快构建科技金融体制 有力支撑高水平科技自立自强的若干政策举措》,明确提出探索以共保体方式开展重点领域科技保险风险保障,开展重大技术攻关、中试、网络安全等风险分散试点。5月21日,共保体服务的首个项目——中科宇航力箭一号遥七运载火箭在东风商业航天创新试验区发射。

通过搭建“创新平台+协同机制+金融工具”的三位一体体系,亦庄正在构建起一套高效联动、资源共享、成果共赢的产业协同生态,为商业火箭产业集群注入持久发展动能。
7、未来发展
站在“南箭”核心区的坚实基础上,北京亦庄商业火箭产业集群正向“星箭一体”的目标发展,致力于打造具有全球影响力的商业航天创新高地和产业标杆。以下为其未来发展目标时间表:

同时,空天街区与北京火箭大街等特色园区将全面投运,贯通研制、发射、应用等全链条环节,形成高度协同的空间产业网络。政策、技术与资本三方共振下,亦庄正在成为中国商业火箭走向全球的重要起点。
文章来源:你好太空微信公众号