
海淀诞生了中国第一颗卫星“东方红一号”,也是中国目前商业卫星企业聚集度最高的地区。
今天我们来了解:2025中国商业航天10大产业集群——北京海淀商业卫星产业集群。
1、中国卫星之乡-北京海淀
北京海淀区的商业航天发展轨迹与航天科技五院发展密不可分。
作为中国最具实力的航天器研制基地和科研院所,五院不仅是中国卫星事业最具实力的骨干力量,也是海淀区商业航天发展的人才基地。以五院所在的中国航天城为核心的海淀北部地区是海淀区卫星产业的重要聚集地。
尽管星网注册地在雄安,但五院作为星网卫星的整星制造商之一,是保证中国卫星互联网星座建设的重要力量。目前,星网4次组网发射任务的34颗卫星里,有29颗卫星由五院天津产线制造。
由五院529厂牵头组建的中国商星主要承担未来我国卫星互联网系统的设计和制造任务。目前,商星已经在海南文昌投资建设了海南卫星超级工厂,计划年产卫星1000颗,是星网建设最坚实的后盾。
五院作为海淀区乃至全国卫星产业的技术、人才、产业高地,它的存在为海淀区商业卫星产业提供了发展土壤,也是海淀区商业卫星产业发展的根基。

2、产业聚集度
截至2025年7月,北京海淀区商业航天领域企业及机构数量超200家,主要集中在卫星研发、制造及运营等领域。
海淀区已形成以中科星图、微纳星空、工大卫星、未来宇航等50余家商业卫星头部企业为核心的产业集群,涵盖导航、遥感、测控与运营等全产业链条。2024年,海淀区企业共发射37颗卫星,产业规模超300亿元。

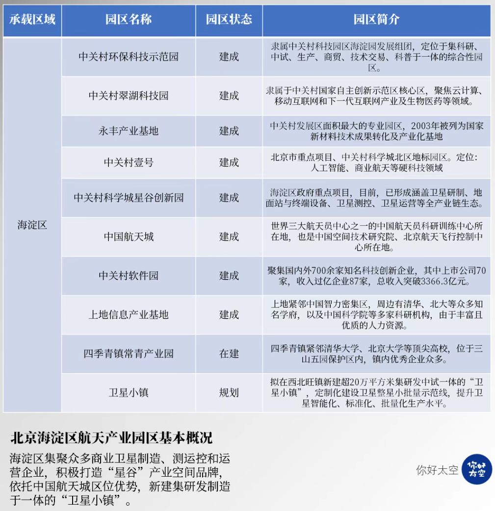
3、产业园区
海淀区产业园区功能划分主要分为南北两部。
北部以航天城为核心,辐射永丰、翠湖组团,拟在西北旺镇新建超20万平方米集研发中试一体的“卫星小镇”;定制化建设卫星整星小批量示范线,提升卫星智能化、标准化、批量化生产水平,加快形成国际领先的整星研制能力,是海淀区卫星制造产业的主要承载区。
南部重点发展卫星应用和数据资源服务,依靠知春路、永定路沿线央企和高校等资源,与北部形成联动,构建“一城一镇多园”的空间布局。

4、重点企业
首先是体制内院所:五院529厂、502所、508所、512所、514所、航天东方红卫星、航天恒星、航天智装、北京航天微系统与信息技术研究所、航天科技九院九部、九院13所、北京航天时代光电科技有限公司、704所、772所等院所单位。
航天器总体研制企业:耕宇牧星、钧天航宇、银河航天、微纳星空、智星空间、工大卫星、中科星睿、紫薇科技等;
卫星运营企业:未来宇航(立方108星座)、国电高科(天启星座)、航天宏图(女娲星座)、未来导航(微厘空间星座)等;
卫星测控企业:天链测控、航天驭星、国科华路等;
卫星部组件供应商企业:极光星通(激光通信载荷)、天辅高分(光学载荷)、微焓科技(热控)、热数科技(热控)、微分航宇(非火工解锁)、遨天科技(电推)、星辰空间(电推)、天银星际(星敏)、最终前沿(射频、相控阵天线)等;
在轨服务企业:中科腾云(空间态势感知)等;
卫星应用企业:惠天九州(卫星应用)、山维科技(测绘应用)、中科星图(遥感应用);
太空旅游企业:穿越者(载人航天器)。

5、技术突破
传统航天时代,五院代表中国航天器设计和制造的最高水准。这里诞生了中国首颗人造卫星东方红一号、首颗返回式遥感卫星、首颗试验通信卫星和第一艘无人试验飞船“神舟一号”。从中国空间站、北斗卫星到嫦娥月球探测器、祝融火星车,五院的一次次技术突破铸就了传统航天时代的无数辉煌。

商业航天时代,海淀区整星研制企业银河航天在2023年7月23日,发射了我国首款采用柔性太阳翼的平板式低轨宽带通信卫星;区内电推企业遨天科技是目前国内电推在轨数量最多的民营企业;极光星通作为星网激光通信载荷供应商,配合星网完成了二代激光通信载荷的研发,支撑了中国卫星互联网的建设。

6、产业基金及政策支持
据不完全统计,海淀区在人才、资金、产业层面,推出13条惠及商业航天发展的政策措施,有效指导各级政府和职能部门加速商业航天发展。针对商业航天企业高技术、高投入、成长周期长等特点,联合高校、院所及地方产业基金从成果转化、人才输送、资金扶持等多个维度保证商业航天产业快速、健康发展。
2020年来,海淀区推出各类惠及商业航天产业的区级政策5条,设立区级基金1个,联合基金1个,总规模达200亿,为佰才邦、天兵科技等多家企业提供资金支持。

7、未来发展
海淀区作为北京“南箭北星”产业布局中“北星”的承载区域,也是中国科技创新产业发展的“试验田”,被誉为“中国硅谷”。
目前,海淀区商业航天产业规模已超300亿元,覆盖卫星总体-卫星部组件-星座运营-卫星应用-在轨服务-太空旅游等全产业链条。
根据《海淀区建设商业航天创新高地行动计划(2024-2028年)》,未来海淀区目标建设100万平方米卫星产业空间,培育100家专精特新企业,在轨运行卫星数量超1000颗,商业航天产业规模超1000亿元。

文章来源:你好太空微信公众号