
随着在轨航天器数量激增、轨道环境愈发拥挤,太空安全已从“技术议题”变成“国家与产业的底层风险”。太空态势感知作为唯一能“看清太空正在发生什么”的能力,正成为航天强国的必争基础设施。
今天我们来了解:2025商业航天10大新赛道——太空态势感知。
一、为什么它突然“火”了?
2025年11月5日,中国载人航天工程办公室发布通告称,神舟二十号载人飞船疑似受到空间微小碎片撞击。经综合评估,返回舱舷窗玻璃出现细微裂纹,极有可能由空间碎片冲击所致。尽管航天员始终处于安全状态,但这起事件再次将“太空安全”这一议题推到了公众关注的焦点。

事实上,这类事件从未停止过。随着全球在轨航天器数量持续激增,轨道拥堵、碎片威胁和潜在碰撞正成为常态化风险。根据美国空军专业太空追踪网站Space-Track数据显示,截至2025年10月,全球在轨卫星数量已超过1.5万颗;可被追踪的在轨物体超过4.35万件;直径1厘米至10厘米的碎片约120万件;直径1毫米至1厘米的微小碎片更是高达数十亿级别。这些碎片以平均每秒7.8千米的速度在轨飞行,任何一次碰撞都可能产生连锁反应。

更令人警醒的是,随着商业卫星数量快速增长,规避风险正在成为运营常态。根据SpaceX2024年7月1日向美国联邦通信委员会(FCC)提交的《半年度星座状态报告》显示,仅半年内,“星链”卫星就执行了近5万次碰撞规避机动。这意味着平均每天都有270次以上的规避动作,几乎每5分钟就有一颗星链卫星在转向“让路”。随着全球商业卫星的大规模扩张,未来这一数字还将以指数级速度持续上升。如果说过去十年商业航天的关键词是“让更多卫星上天”,那么未来十年的关键词必然是“让所有卫星活得安全,活得更久”。
而要实现这一点,必须先做到三件事:看得见、看得准、看得全。也正因如此,太空态势感知(SSA)正在从幕后走向台前,成为撑起未来航天安全的基础能力。太空态势感知是指对太空中所有“动态因素”的持续监测、识别与分析,包括卫星、空间碎片、轨道变化、潜在碰撞风险等,以确保航天器安全运行和轨道秩序有序管理。传统主要依靠地基雷达和光学望远镜进行观测,但随着在轨卫星数量暴增、碎片快速增长,单靠地基已难以满足精度和覆盖需求,因此各国正加快建设由天基监测卫星与地面观测系统协同组成的“天地一体化”态势感知体系,以实现更及时、更全面、更精准的太空监测和风险预警。

二、全球产业概况
根据ResearchAndMarkets.com发布的《2034年空间态势感知市场机遇与战略》报告,全球太空态势感知市场规模在2024年达到近15亿美元。预计该市场将在2029年增至20亿美元,到2034年有望达到26亿美元,复合年增长率在5%以上。

1、从细分领域来看:
按用途划分,政府和军事部门仍是最大需求方,2024年占比61.12%,规模约9.2亿美元;商业市场则是未来增速最快的板块,预计2024—2029年的复合年增长率将达6.40%。
按功能划分,探测、跟踪和识别仍是核心能力,2024年占比53.40%,规模约8.04亿美元;威胁预警与评估板块未来将成为增长最快的细分领域,预计2024-2029年的复合年增长率将达到6.95%。
从区域分布来看,北美依旧是太空态势感知最大的市场,2024年占比41.70%,规模约6.28亿美元,其次为亚太、西欧和其他地区。未来增速最快的区域将是亚太和中东,预计复合年增长分别为7.27%和6.99%,南美与非洲也将保持6%以上的稳健增长。

2、从各国的技术进展来看:中国:正在加速构建“天地一体化”体系,地面已形成多波段雷达与光学望远镜网络,天基方面不断以实践系列卫星开展在轨验证。美国太空司令部2024年度报告显示,中国太空碎片监测网络的覆盖密度已达每千立方公里4.6个监控节点,超越美国部分传统系统。

美国:拥有全球最先进、覆盖范围最广的太空监视网络SSN,以第二代“太空篱笆”(Space Fence)地基相控阵雷达和GSSAP天基卫星为核心,形成了全球最高频次的在轨观测能力,并通过Space-Track向国际输出TLE和再入预测等实时数据。

欧洲:由欧空局牵头、近20个国家协同推进,是全球第二大空间碎片编目体系。当前以地基激光追踪站、Flyeye光学望远镜等设施为代表,不断强化监测能力。俄罗斯:通过升级苏联时期的导弹预警系统,逐步形成如今的军事空间监视网络SKKP,并依托“窗口”光学观测系统和ISON光学监测网络加强其全球监测能力,同时正规划建设“银河系”天基卫星星座。
三、业内主要玩家
随着大型商业星座的建设加速,越来越多的商业航天企业、卫星运营商、数据服务商成为太空交通管理和风险预警的重要力量。
1、国外主要玩家:
Vantor(美国):原称Maxar Intelligence,于2025年10月1日完成品牌重塑,业务重心从传统遥感图像提供商转向综合情报服务。通过多源传感器融合提升太空监测能力,服务美国太空军等机构。目前运营着4颗传统电光学遥感卫星以及6颗新一代World View Legion卫星,能够捕捉在轨物体的实时图像。
Leolabs(美国):成立于2016年,美国领先的太空态势感知服务商。通过全球布置6套雷达站点,全天候监测2万余个目标,并结合AI驱动的数据平台,为美国太空军、英国国防部、NASA、SpaceX等国防和民用航天机构提供低轨道空间目标监测与分析服务。
NorthStar(加拿大):成立于2015年,是一家专注于太空碎片监测的公司。正在打造由52颗卫星组成的“云雀”星座,其中首批12颗卫星专用于多轨道目标跟踪,2024年1月31日已成功发射4颗,剩余8颗将于2026年发射。后续还规划部署约40颗配备红外与高光谱传感器的卫星,实现太空态势感知与地球观测的一体化能力。

2、国内主要玩家:
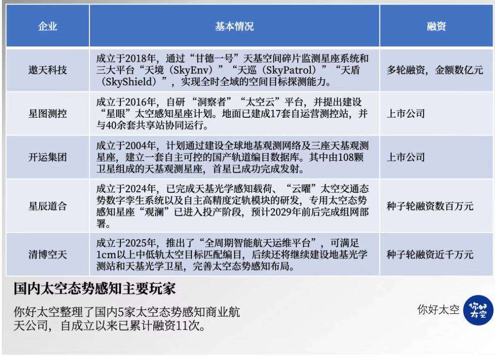
遨天科技:成立于2018年,是一家以电推进为切入点,围绕服务空间基础设施、在轨安全与高效运营开展体系级在轨服务的商业航天公司。于2021年率先建成国内首条商用电推进智能制造产线,累计交付两百余台电推进产品。2021年开始布局申请频段,正在建设由120颗卫星组成的“甘德”天基空间碎片监测星座,并推出“天境(SkyEnv)”“天巡(SkyPatrol)”“天盾(SkyShield)”三大平台,目标是实现全时、全域的空间目标探测能力。
星图测控:成立于2016年,是一家以太空管理服务为核心,专业从事航天测控管理、太空态势感知、航天数字仿真等业务的上市企业。提出建设由156颗卫星组成的“星眼”太空感知星座计划,对10cm以上空间目标进行跟踪、编目、定轨,形成2小时更新发布能力,首发星计划2026年上半年发射入轨,并依托“洞察者”“太空云”平台构建太空感知服务平台,对商业卫星运营商提供数据发布、碰撞预警与规避策略计算服务,并能根据用户需求提供定制化太空态势分析服务。
开运集团:成立于2004年,是一家太空碎片监测和数据服务的运营商。计划通过建设全球地基观测网络及三座天基观测星座,建立一套自主可控的国产轨道编目数据库。地基观测网:已建成北京、吉林、新疆、非洲、南美等观测站,并计划2026年底在全球布设30个光学观测站,配备近千台光学望远镜;天基观测网:规划打造108颗卫星组成的天基观测星座,首颗卫星已于2025年9月5日成功发射,并在当月回传超2000张太空图像。
星辰道合:成立于2024年,是北京航空航天大学科技成果转化的航天科技企业,专注于太空交通管理服务。目前已完成天基光学感知载荷与星上智算系统、“云曜”太空交通态势数字孪生系统、自主高精度导航与碰撞规避系统的研发,并规划建设专用太空态势感知星座“观澜”。
清博空天:成立于2025年,是一家专注太空碎片编目、合作目标碰撞预警和空间异动事件感知的初创公司。拥有“全周期智能航天运维平台”,可对1cm以上中低轨目标实现匹配编目,定轨精度达500m,且从接收观测数据到发出预警的响应时间可控制在10分钟以内。

四、上下游产业链
太空态势感知并不是单一企业能做成的事情,它是一条从“看到”—“算清”—“预警”—“决策”的完整链路,每一个环节都离不开大量供应商、设备商和算法服务商的参与。 简单来说,它是一条“设备+算法+数据+服务”的复合型产业链。
上游:传感器与核心硬件,是整个链条的“眼睛和大脑”
雷达系统:米波、厘米波、相控阵雷达,负责大范围、全天候的在轨目标探测。
光学与红外望远镜/载荷:负责高轨、弱小目标的精细观测。
核心器件:探测器、高精转台、光学镜头组、高动态范围CMOS/CCD、MEMS器件。
计算与数据采集硬件:高性能芯片、边缘计算设备、容错处理器等,用于保证在复杂空间环境下的数据处理能力。
代表企业:星际光遥(星载太空态势感知相机)、长光奥闰(地面小型无人值守光电成像望远镜)
中游:轨道计算、数据平台与预警系统,是产业链的“算法大脑”
SSA数据提供商:从多源传感器中获得目标观测数据,形成测量轨道数据集。
定轨、编目、碰撞预警算法:通过动力学建模、AI识别等手段,生成更高精度的轨道计算结果。
空间事件监测平台:对解体事件、异常机动、反常亮度变化、可能的对抗活动进行研判。
空间交通管理平台:为运营商提供规避路径方案、再入预测、轨道寿命估算等服务。
代表企业:遨天科技、星图测控、开运集团、星辰道合、清博空天
下游:真正把数据“用起来”的所有客户群体
大型星座与卫星运营商(碰撞规避)
火箭发射与测控服务商(发射窗口安全、弹道设计)
在轨服务商(交会对接引导、任务规划)
保险与再保险公司(风险评估与定责)
军方与国家安全部门(空间态势感知、威胁预警)
科研机构与高校(模型验证、科学研究)
海外客户(需要编目与轨道服务的国家和军贸公司)

五、行业瓶颈与未来五年的机会
当下的核心瓶颈:尽管太空态势感知已被普遍视为国家战略与商业航天运营的“底层操作系统”,但行业在基础能力上仍存在明显短板。
1、天基监测数据缺口仍然很大,尤其是GEO轨道数据
目前全球大多数监测网络仍依赖地基光学与雷达,而真正对GEO(约3.6万公里)实现高频监测的天基能力严重不足。结果就是:对GEO轨道上卫星的“连续、可靠态势感知”仍明显不足。这是未来星座、在轨服务以及空间安全的最大不确定性来源。
2、高精度定轨算法仍然高度依赖国际数据
尽管国内企业和科研院所都在做定轨算法,但核心精度仍受限于外部数据源,如跳秒、极移数据(由国际地球自转与参考系服务(IERS)提供)、空间环境数据等。缺乏“独立可控的全球观测数据”意味着:关键时刻我们能看到什么、看到多准,都不完全掌握在自己手里。
3、不同国家、不同卫星厂商之间依然缺乏统一标准
轨道数据格式、交互协议、碰撞预警接口等并未形成全球统一标准,甚至同一国家内部不同机构都各用各的体系。结果是:多星座共轨运行、在轨机动等关键能力难以形成真正协同。
4、商业模式仍局限在“政府客户+多点收入”
目前商业SSA大多依赖政府采购、科研项目或一次性服务费,缺乏类似“订阅制”“运营制”的可持续商业模式。行业整体还处于“能做,但做不大”的阶段,尚未真正跑通商业闭环。
未来5年的三大机会窗口:在我们长期跟踪商业航天供应链,以及对相关企业调研的过程中看到,太空态势感知即将迎来三条确定性极强的增长曲线。
1、天基太空态势感知商业星座将迎来建设高潮
无论是LEO还是GEO,全球都存在“高频监测能力不足”的普遍痛点。这意味着:谁能率先建立天基观测网络,谁就能成为全球SSA的基础服务商;商业公司可以第一次在“卫星+数据+订阅服务”模式下跑通规模化业务;这将是继北斗导航、低轨通信之后,中国商业航天最有可能出现“十亿级收入”的新赛道之一。
2、太空交通管理(STM)将从“工具”走向“服务系统”
未来大型星座的运营将越来越像“空管系统”,而不是“单一飞行器管理”。这意味着:星座运营商必须实时接入STM系统;STM服务将像购买TLE数据一样成为刚性成本。
3、太空态势感知将与“在轨服务”深度融合,催生全新产业链
在轨加注、在轨拖曳、在轨维修、空间碎片清理都需要三件事:高精度定轨、电推进精准机动、AI驱动的轨道决策系统。当SSA数据与在轨机动能力结合,就会诞生全新的商业模式:轨道优化服务、卫星寿命延长服务、在轨碰撞动态规避服务、星座智能调度与轨道健康管理。这将是一个全新的千亿级赛道起点。
结语
2025年11月18日发布的《国家航天局推进商业航天高质量安全发展行动计划(2025-2027年)》中,明确提出支持拓展太空环境监测探测、空间碎片监测预警与减缓清除等新业态。未来五年,随着天基观测网络加速建设、太空交通管理系统成为每个星座的刚性成本,中国商业太空态势感知也将从科研迈入迈向规模化商业应用。
文章来源:你好太空微信公众号