



执行摘要
执行摘要
中国商业航天卫星产业链已形成 "星、箭、场、测、用" 五大核心环节的完整生态体系。2025 年市场规模达到 2.8 万亿元,预计 2030 年将突破 7.8 万亿元,年均复合增长率 22.9%。产业链呈现 "哑铃型" 结构,上游卫星制造和下游应用服务价值占比最高,分别为 28% 和 55%。技术方面,卫星制造从定制化转向批量化生产,可重复使用火箭技术取得重大突破,核心元器件国产化率从 2020 年的 15% 提升至 2025 年的 45%。政策层面,国家航天局设立商业航天司,出台三年行动计划,为产业发展提供强力支撑。未来发展将聚焦卫星互联网、遥感应用和北斗增强三大方向,在技术创新、产业协同和国际合作方面持续发力。
1. 产业链结构与构成
1.1 产业链整体架构
中国商业航天卫星产业链已形成 "星、箭、场、测、用" 五大核心环节的完整闭环生态体系。上游制造环节(星与箭)技术壁垒最高,涵盖火箭发动机、结构件、特种材料、芯片等关键领域;中游发射服务环节(场与测)正处于可回收技术突破拐点,发射成本大幅降低;下游应用环节(用)包括卫星互联网、遥感、导航等商业化场景,目前仍处于发展初期。
产业链呈现典型的 "哑铃型" 结构,上游制造和下游应用服务价值占比较高,中游发射服务价值占比相对较低但战略价值显著。根据行业预测,2025 年中国商业航天市场规模中,卫星制造、发射服务、应用服务占比分别达 28%、17%、55%。这种结构反映了产业链两端技术密集度高、附加值大的特点,同时也体现了中国商业航天产业 "制造强、应用广、发射待突破" 的发展现状。
从产业链价值分布来看,上游核心元器件占 15%,毛利率 40-60%;卫星制造占 28%,毛利率 25-40%;火箭制造占 7%,毛利率 30-50%;中游发射服务占 10%,毛利率 15-25%;地面设备占 15%,毛利率 20-40%;下游应用服务占 20%,毛利率 30-50%。这种价值分布格局表明,技术壁垒高的环节通常具有更高的毛利率,体现了技术创新对产业价值创造的核心驱动作用。
1.2 上游:卫星与火箭制造
卫星制造是产业链的技术核心之一,主要包括卫星平台和有效载荷两大部分。卫星平台占整星成本的 20%-50%,包括结构系统、姿控系统、能源系统、热控系统等基础保障系统;有效载荷占整星成本的 50%-70%,直接决定卫星的应用场景和价值,包括通信载荷、遥感载荷、导航载荷等。
典型卫星成本构成中,核心载荷系统占 60%(约 1750 万元),卫星平台占 40%(约 1200 万元),工程与测试费用约占 37.7%。在载荷系统内部,射频通信载荷约占载荷成本的近一半(约 850 万元),其中仅 Ka 频段控制天线单个器件就可能花费 350-450 万元,是当前产业链的 "卡脖子" 环节之一。
火箭制造涉及箭体结构、动力系统、控制系统等多个关键环节,技术壁垒极高。箭体结构包括贮箱、整流罩、级间段、仪器舱等核心部件,价值量占火箭总成本的 20%-30%;动力系统是火箭的 "心脏",液体火箭发动机涡轮泵技术、液氧甲烷发动机技术等成为行业准入门槛。
从制造企业分布来看,卫星制造领域呈现 "国家队主导、民营企业快速崛起" 的格局。中国航天科技集团占据国内卫星制造 70% 市场份额,航天科工集团市占率约 20%-25%,中国电子科技集团市占率约 5%-10%;民营企业中,长光卫星在商业遥感卫星领域市占率约 12%,银河航天、天仪研究院等也在快速发展。
1.3 中游:发射服务与地面设备
中游发射服务环节包括火箭发射服务与地面测控系统,是连接上游制造与下游应用的关键桥梁。2025 年 1-10 月,国内商业发射达 38 次,同比增长 46%;在轨商业卫星 167 颗,同比增长 58%。
在发射服务方面,2024 年我国共完成 68 次航天发射任务,其中商业航天发射(含拼车和搭载)43 次,民营火箭公司发射 12 次。2025 年中国航天发射次数近 90 次,较 2024 年的 67 次大幅增长 34%,其中民营商业火箭贡献 23 次发射,占比达 26%。
地面设备制造是中游环节的重要组成部分,主要包括地面站设备和用户终端两大类。地面站设备包括大型天线、信号处理系统等基础设施;用户终端包括相控阵天线、移动终端等设备,其中相控阵天线是卫星通信的关键设备,占终端成本 40%,国产化率已达 60%。
发射场建设方面,海南商业航天发射场作为我国首个商业航天发射场,于 2024 年 11 月 30 日成功完成首次发射任务,填补了我国没有商业航天发射场的空白。该发射场二号发射工位是我国首个通用中型液体工位,适配 3.35-5 米范围内直径近 20 个型号火箭的发射需求,采用 "三平" 快速测发模式,火箭转场工位最快 3 天可发射,发射后最长 7 天可恢复状态。
1.4 下游:卫星应用服务
下游应用服务环节是卫星数据服务与终端应用的变现端,目前仍处于发展初期,但市场潜力巨大。主要应用领域包括卫星互联网、卫星遥感、卫星导航等三大基础领域,合计占比超 75%。
卫星互联网是最具潜力的应用领域之一。中国星网主导的 GW 星座是我国第一个巨型卫星互联网计划,规划发射 12992 颗卫星,包含 GW-A59 子星座(6080 颗)和 GW-A2 子星座(6912 颗),形成覆盖全球的互联网卫星星座。千帆星座作为我国在建的第二个卫星互联网星座,截至 2025 年 11 月底累计发射 6 组卫星,合计 108 颗,计划到 2025 年底实现 648 颗星提供区域网络覆盖,2027 年底提供全球网络覆盖,2030 年底实现 1.5 万颗星组网。
卫星遥感应用呈现井喷态势,2023 年市场规模达 620 亿元,数据获取能力实现每日 300TB 的突破。预计到 2027 年,遥感数据增值服务市场规模将突破 2000 亿元,主要增长点来自城市数字孪生、碳汇监测等新兴领域。
卫星导航领域形成以北斗系统为核心的产业格局,2023 年总产值达 5362 亿元,终端社会总保有量突破 15 亿台 / 套。到 2025 年将建成北斗时空信息服务平台,推动高精度定位服务覆盖 330 个地级以上城市。国际市场拓展取得突破,137 个国家与我国签订北斗合作协议,国产北斗产品出口量年均增长 45%。
2. 市场规模与发展现状
2.1 市场规模与增长态势
中国商业航天产业规模实现了快速增长。根据中商产业研究院数据,中国商业航天行业产值由 2020 年的 1 万亿元,增至 2024 年的 2.3 万亿元左右,复合年增长率为 22.9%,预计 2025 年将达到 2.8 万亿元。这一增长速度远超全球平均水平,体现了中国商业航天产业的强劲发展势头。
从细分市场来看,卫星制造环节 2024 年中国卫星制造行业总收入达到 132 亿元,预计 2025 年将增至 166 亿元,近五年年均复合增长率为 11.1%。发射服务市场规模持续扩大,据赛迪顾问预测,到 2026 年中国商业发射服务市场规模有望突破 800 亿元,2030 年将进一步攀升至 2000 亿元以上。
终端应用市场总规模预计从 2025 年的 4200 亿元增长至 2030 年的 8200 亿元,年均复合增长率达 14.3%,其中卫星通信、导航定位、遥感监测三大基础领域合计占比超 75%。预计 2025 年中国卫星应用市场规模将突破 1.2 万亿元,2030 年有望达到 3.8 万亿元,年复合增长率达 25.9%,其中商业航天产值占比预计突破 45%。
2.2 国家重大项目进展
国家重大项目的推进为商业航天产业发展提供了强劲动力。在卫星互联网领域,中国星网的 GW 星座建设进展迅速。2024 年 12 月 16 日,GW 星座以 "一箭 10 星" 完成首批组网卫星发射,正式启动建设。截至 2025 年 8 月,GW 星座已完成 7 次批量组网发射,在轨卫星数量快速增长,在 2025 年 7 月 27 日到 8 月 17 日短短 21 天里,中国星网连续完成 5 次卫星互联网低轨卫星组网发射,动用 4 种不同型号火箭,刷新国内高密度组网发射纪录。
千帆星座作为商业卫星互联网的代表,进展同样迅速。2024 年 8 月,千帆星座首批 "一箭 18 星" 发射成功,开启常态化组网。截至 2025 年 11 月底,千帆星座累计发射 6 组卫星,合计 108 颗。按照规划,千帆星座计划到 2025 年底实现 648 颗星提供区域网络覆盖,2027 年底提供全球网络覆盖,2030 年底实现 1.5 万颗星组网,提供手机直连互联网服务。
在火箭发射能力建设方面,海南商业航天发射场的建成投用具有里程碑意义。2024 年 11 月 30 日,我国首个商业航天发射场海南商业航天发射场首次发射取得圆满成功,完成了星箭制造、商业发射场测试发射,以及卫星数据应用服务的商业航天全产业链闭环。自 2024 年 11 月 30 日至今,一年多时间,海南商业航天发射场 "十战十捷",以 100% 的发射成功率交出亮眼答卷。
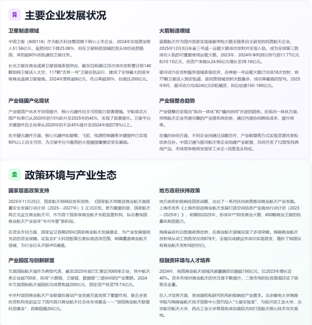
2.3 主要企业发展状况
主要企业在技术创新和市场拓展方面取得显著进展。在卫星制造领域,中国卫星(600118)作为航天科技集团旗下核心上市企业,2024 年实现营业收入 51.56 亿元,虽然同比下降 25.06%,但在卫星制造领域的龙头地位依然稳固,承担超 60% 低轨通信卫星任务。
长光卫星在商业遥感卫星领域表现突出,截至目前通过 25 次成功发射累计将 140 颗组网卫星送入太空,117 颗 "吉林一号" 卫星在轨运行,建成了全球最大的亚米级商业遥感卫星星座。2024 年营收超 8 亿元,在 2025 年的行业报告中,长光卫星位列商业遥感领域第一,市占率超 30%,估值达 200 亿元,成为商业航天领域名副其实的独角兽。
在火箭制造领域,民营企业发展迅速。蓝箭航天作为国内首家实现液氧甲烷火箭全链条自主研发的民营航天企业,2025 年 12 月 3 日朱雀三号遥一运载火箭成功发射并实现入轨,成为全球第三款成功入轨的可重复使用运载火箭。根据碧桂园公告披露的数据,蓝箭航天 2023 年、2024 年净利润分别亏损 11.77 亿元和 10.15 亿元,但资产净值从 24.95 亿元增长至 39.16 亿元,反映了公司通过融资持续增强资本实力。
星河动力在发射服务领域表现优异,谷神星一号运载火箭已完成 18 次发射,将 77 颗卫星送入预定轨道,是民营领域发射次数最多、成功率最高的型号。2025 年 9 月,星河动力完成 24 亿元 D 轮融资,投后估值 150-160 亿元,预计 2026 年完成辅导验收并实现上市。
2.4 产业链国产化现状
产业链国产化水平持续提升,核心元器件自主可控能力显著增强。宇航级芯片国产化率已从 2020 年的 15% 跃升至 2025 年的 45%,实现了显著提升。卫星平台关键部件自主化率从 2020 年的不足 45% 提升至 2024 年底的 78% 以上,其中姿控系统、星载计算机、电源管理模块等核心子系统的国产化率超过 85%,部分细分领域如星载 S 波段与 X 波段通信载荷已实现 100% 国产替代。
在关键元器件方面,核心元器件如星敏、飞轮、电源控制器等关键部件已实现 90% 以上自主可控,为卫星平台与载荷的大规模部署奠定坚实基础。国家 "十四五" 航天发展规划明确提出,到 2025 年关键元器件国产化率需达到 85% 以上,2030 年力争实现 95% 的全面自主可控目标。
在材料领域,国产化进展同样显著。例如,斯瑞新材生产的铬锆铜合金在国内液氧甲烷发动机推力室材料细分市场占据 90% 以上份额,已应用于朱雀二号的天鹊发动机等产品。宝钢股份专属定制的 310L 超薄不锈钢,通过自主激光焊接工艺成型,既耐受 3000°C 再入高温,又将材料成本压缩至传统方案的 2%。
在制造设备方面,卫星制造企业通过建设智能化工厂实现了批量化生产能力的提升。银河航天卫星智慧工厂使研制周期缩短 80%,具备 2000 公斤以下卫星制造能力,年产中型卫星可达百颗。吉利卫星超级工厂采用智能网络系统,将卫星制造周期缩短至 28 天,量产速度提升了 10 倍。
3. 技术发展与创新突破
3.1 卫星制造批量化生产技术
卫星制造正经历从 "定制化" 向 "批量化" 生产的历史性转变。传统卫星研制多为定制化、小批量生产,不仅成本居高不下,而且难以满足商业航天规模化发展的需求。近年来,行业引入航空及汽车工业柔性智能化产线理念,采用脉动式柔性生产工艺,将卫星制造划分为 12 个核心工位模块,大幅提升产能。
在成本控制方面,采用标准化平台的 100 公斤级遥感或通信卫星,其平均制造成本已由 2020 年的约 3000 万元人民币下降至 2024 年的 1200 万元左右,降幅接近 60%。山东省首条柔性化智能卫星产线的卫星制造成本已降至每公斤 10 万元至 20 万元,最快 3 个月就能完成组装,这意味着卫星正从昂贵的定制产品转变为可批量生产的工业品。
智能制造技术的应用显著提升了生产效率。在商业航天企业赛德雷特的脉动式智能制造产线上,以 "流水线" 模式批量生产小卫星,产线具备年产超过 150 颗小卫星的能力,单星生产周期缩短 80% 以上。通过模块化设计理念,功能模组化、结构仓段化、设计模块化,并根据不同载荷调整平台,让卫星制造像 "拼积木" 一样灵活高效。
卫星互联网低轨 07 组卫星生产线采用了面向批产的模块化设计,大量应用了智能装配机器人等装备,以及数字化制造系统,支持多模块并行总装、集成和测试,还可以实现批量化并行测试,整星停放、翻转、转运一体化设计,无需状态切换,实现智慧运转。
3.2 火箭可回收技术与液氧甲烷发动机
可回收火箭技术是降低发射成本的核心关键,也是全球商业航天竞争的核心赛道。2025 年 12 月 3 日,蓝箭航天朱雀三号遥一运载火箭成功发射并实现入轨,成为全球第三款成功入轨的可重复使用运载火箭,这一成就直接让蓝箭站在了全球民营可回收火箭的第一梯队。
朱雀三号配备的发动机全部采用蓝箭航天自研的天鹊系列液氧甲烷发动机,其中一子级为 9 台天鹊 12B(TQ-12B)发动机,海平面推力 1000kN;二子级为 1 台天鹊 15B(TQ-15B)真空型发动机,真空推力 1183kN,真空比冲为 3500m/s。该火箭采用不锈钢作为箭体主结构材料,一子级配备 9 台天鹊 - 12A 液氧甲烷发动机,搭载 RCS、栅格舵和着陆支腿,可在发射后自主高精度返回回收场实现软着陆,按设计可重复使用 20 次。
液氧甲烷发动机技术取得重大突破。140 吨级液氧甲烷发动机是我国目前推力最大的开式液氧甲烷发动机,能为可重复使用运载火箭提供关键核心动力,将在天地往返运输系统、可重复使用运载器及大运力火箭等领域发挥重要作用。航天科技集团六院凭借在液体火箭发动机领域的人才和技术优势,仅用不到一年时间,完成 140 吨级液氧甲烷发动机、90 吨级重复使用液氧煤油发动机研制。
在回收技术验证方面,国内企业取得多项突破。箭元科技成为国内首个实现 "液氧甲烷 + 不锈钢 + 海上软着陆回收" 技术突破的企业,其元行者一号验证型火箭在东方航天港进行的首次飞行回收试验取得成功,标志着大尺寸不锈钢可复用运载火箭进入工程应用阶段。
回收技术的经济性优势明显。根据蓝箭航天的成本分析,传统一次性火箭的发射成本高昂,核心症结在于硬件制造成本占据了单次发射总成本的 80% 至 90%。复用 20 次时(朱雀三号的设计复用寿命),硬件成本被充分摊薄,单次发射成本主要由边际成本构成 —— 包括二级火箭制造、推进剂消耗及测发控费用等。复用 5 次,单次成本较首飞降约 45%;复用 20 次,成本基本为边际成本。
3.3 卫星应用技术创新
3.3 卫星应用技术创新
卫星应用技术在通信、遥感、导航等领域均取得重要突破。在卫星通信领域,高通量卫星技术实现跨越式发展。2024 年 2 月 23 日,我国发射了首颗容量超过百 Gbps 的高通量卫星中星 26 号,该卫星拥有目前国内最大通信容量、最多波束数量及最复杂的民商用通信系统。中国卫通最新发射的 Ka 高通量卫星,搭载了 "4 TOPS 星上 AI 电脑",把厘米级北斗增强信号、100 Mbps 宽带和 AI 推理节点一次性打包,通信容量达 27 Gbps,配备 72 个点波束,单波束 250 终端。
在星地通信技术方面,中国科学院空天信息创新研究院完成了 X 频段在高阶体制下,单通道每秒 2100 兆比特的高通量数据通信,将微波通信码速率提升了 75%,实现了我国最高的 X 频段单通道星地通信码速率。
遥感技术向智能化方向发展。武汉大学团队自主研制的珞珈三号 01 星、珞珈二号 01 星、珞珈三号 02 星和珞珈四号大健康 01 星先后成功发射升空,实现对地球表面的全区域、全天候、全天时的生态环境动态监测。到 2030 年,"东方慧眼" 智能遥感星座计划发射 252 颗卫星,包括 100 颗雷达卫星、144 颗高分辨率光学卫星、4 颗高光谱卫星、4 颗热红外卫星。
北斗导航技术持续升级。北斗系统服务 200 多个国家和地区,系统实现了定位精度从十米级至亚米级的跃升,时间同步能力也迈入了纳秒时代。2024 年 9 月 19 日,第五十九、六十颗北斗导航卫星成功发射,开展下一代北斗系统新技术试验试用。
3.4 关键核心技术自主化进展
关键核心技术自主化取得显著进展,在多个领域实现从 "卡脖子" 到 "自主可控" 的转变。在宇航级芯片领域,国产化率实现了从 2020 年的 15% 到 2025 年的 45% 的跃升。高性能传感器实现自主可控,中科院国家空间科学中心研发的 MEMS 数字太阳敏感器,整机重量仅 6 克、精度优于 0.02 度,性能指标全面优于国外产品,完全实现国产替代,成本从 10 万元以上降至约 2 万元,已在多颗卫星上成功应用。
在相控阵 T/R 芯片领域,铖昌科技、国博电子在星载市场形成垄断地位,毛利率 70% 以上,单颗卫星价值 30-50 万元。臻镭科技在星载电源管理芯片市占率 60% 以上,技术壁垒高。华力创通掌握卫星导航芯片的核心技术,其北斗三号芯片适配低轨卫星的导航系统,供应海南超级工厂 100% 的导航芯片需求,2025 年三季度芯片业务营收同比增长 120%;振芯科技主攻卫星射频芯片,其射频收发芯片的国产化率达 100%,替代了美国德州仪器的同类产品,拿下超级工厂 80% 的射频芯片订单。
在材料技术方面,多种关键材料实现国产化突破。光威复材作为国产碳纤维领军者,T700/T800 级材料用于火箭箭体及卫星支架,航天收入占比超 40%。复旦微电为星网提供抗辐照 FPGA 芯片,成为宇航级芯片国产化标杆。
在制造工艺方面,3D 打印技术在航天领域的应用取得重要进展。铂力特通过金属 3D 打印技术,实现火箭发动机喷管、阀门等复杂部件的快速制造和定制化生产,降低制造成本和周期。公司拥有完善的产业链布局,涵盖 3D 打印设备研发及生产、定制化产品服务、原材料研发及生产、结构优化设计开发及工艺技术服务等,形成完整的生态系统。
4. 竞争格局与企业分析
4.1 卫星制造领域竞争格局
卫星制造领域呈现 "国家队主导、民营企业快速崛起" 的竞争格局。在国家队阵营中,中国航天科技集团占据绝对主导地位,占据国内卫星制造 70% 市场份额,是中国卫星的直接竞争对手;航天科工集团市占率约 20%-25%,主打战术 / 战役级卫星与低轨通信星座;中国电子科技集团市占率约 5%-10%,侧重载荷与特种卫星系统。
中国卫星(600118)作为航天科技集团五院的资本运作平台,依托航天五院的技术积累,形成了 "卫星研制 + 卫星应用" 双轮驱动的业务格局,市值长期位居小卫星板块首位,截至 2024 年 6 月约 800 亿元。公司是国内小卫星市占率超 60% 的绝对龙头,承担 "鸿雁星座"" 虹云工程 " 等重大专项。
在民营企业中,长光卫星表现最为突出,在商业遥感卫星领域市占率约 12%,是民营卫星制造的代表企业。长光卫星通过 25 次成功发射累计将 140 颗组网卫星送入太空,117 颗 "吉林一号" 卫星在轨运行,建成了全球最大的亚米级商业遥感卫星星座,在遥感信息服务上占据优势地位。
银河航天在通信卫星制造领域快速发展,建立起 100 至 2000 公斤级卫星的完整制造链条,该产线具备年产 100 至 150 颗中型卫星的研制能力,研制周期缩短 80%。公司的合作伙伴辐射全国,从 2018 年的 100 多家,到如今的超过 1000 家,供应链涵盖精密加工、铸造、电子集成、机电、材料等领域。
天仪研究院、时空道宇等新兴商业航天公司通过灵活的机制、快速迭代的技术路径以及对细分市场的精准切入,已逐步在遥感、通信、导航增强等领域形成差异化竞争优势。
4.2 火箭制造领域竞争格局
火箭制造领域的竞争格局可以分为两个梯队。第一梯队是以蓝箭航天为首的液体火箭入轨俱乐部,包括天兵科技、星河动力(液体型号研发中)。蓝箭航天凭借朱雀二号的率先入轨和朱雀三号的复用技术验证,目前处于领跑地位。第二梯队是以星河动力(谷神星一号)、星际荣耀(双曲线一号)等为代表的固体火箭商业化企业。
蓝箭航天成立于 2015 年,是国内首家实现液氧甲烷火箭全链条自主研发的民营航天企业,也是全球液氧甲烷火箭技术赛道的核心参与者。公司估值已过百亿,2025 年 12 月 3 日朱雀三号遥一运载火箭成功发射并实现入轨,成为全球第三款成功入轨的可重复使用运载火箭。
星际荣耀是民营商业火箭入轨 "第一人",双曲线一号系列火箭累计完成 11 次发射,客户涵盖商业卫星公司和科研机构。2025 年 9 月,星际荣耀完成 D + 轮融资首批资金 7 亿元人民币交割,资金将主要用于双曲线三号可重复使用运载火箭的研制及首飞准备,该火箭计划于 2025 年底实现首次 "入轨 + 海上回收" 飞行试验,2026 年完成复用飞行。
星河动力是民营火箭 "发射王",固液并举构建全场景运载能力。谷神星一号运载火箭已完成 18 次发射,将 77 颗卫星送入预定轨道,是民营领域发射次数最多、成功率最高的型号。2025 年,星河动力在国内商业航天发射服务市场的份额提升至 15%,排名第三,仅次于蓝箭航天(22%)和星际荣耀(18%)。
中科宇航背靠中科院资源,在固体火箭领域技术成熟,长征十一号商业版的发射成本比传统火箭低 30%。东方空间聚焦大型商业火箭,其引力一号火箭预计 2026 年首飞,瞄准大型卫星星座的发射需求。天兵科技的天龙二号火箭实现了液氧煤油发动机的自主可控,2025 年完成 4 次商业发射。
4.3 主要企业技术实力与财务状况
主要企业在技术创新和资本实力方面呈现差异化发展态势。在财务状况方面,传统国有企业如中国卫星面临一定的经营压力,2024 年实现营业收入 51.56 亿元,同比下降 25.06%,归母净利润 2791.4 万元,同比下降 82.28%,扣非归母净利润更是暴跌 96.67% 至 478 万元。利润下滑主要是由于部分合同签订时间较晚,报告期内结算收入同比下降,但备产准备等固定支出正常发生。
民营火箭企业普遍处于高投入、高亏损阶段,但通过持续融资保持了较强的资本实力。蓝箭航天 2023 年、2024 年净利润分别亏损 11.77 亿元和 10.15 亿元,但资产净值从 24.95 亿元增长至 39.16 亿元,同比增长 56.93%。资产净值的快速增长反映了公司通过融资持续增强资本实力,为技术研发和业务扩张提供支撑。
在融资情况方面,头部企业获得了大量资本支持。截至 2024 年底,蓝箭航天累计融资超 70 亿元,2024 年 12 月,国家制造业转型升级基金对蓝箭航天投资 9 亿元,成为蓝箭航天历次融资中单笔投资金额最大的投资机构。星河动力成立 7 年间累计完成 10 轮融资,累计融资额超 53 亿元,2025 年 9 月完成 24 亿元 D 轮融资,投后估值达 150-160 亿元。
天兵科技在 2025 年 10 月宣布完成近 25 亿元人民币 Pre-D 轮和 D 轮新增融资,继星际荣耀完成 7 亿元融资、星河动力完成 24 亿元融资后,民营火箭企业的融资活动持续活跃。
在技术实力方面,各企业形成了差异化的技术路线和产品特色。蓝箭航天在液氧甲烷发动机技术方面处于国内领先地位,朱雀三号可重复使用液氧甲烷运载火箭采用 9 台天鹊 12B 发动机并联,一子级重复使用次数设计不低于 20 次,成熟后航区回收状态下近地轨道运载能力不低于 18 吨。
长光卫星在遥感卫星技术方面优势明显,"吉林一号" 星座在轨卫星数量达 117 颗,作为我国最大的商业遥感卫星星座,可对全球任意地点实现每天 38 至 40 次重访,具备全球一年覆盖 6 次、全国半月覆盖 1 次的能力。
4.4 产业链整合趋势
产业链整合呈现出 "纵向一体化" 和 "横向协同" 并进的趋势。在纵向一体化方面,传统航天企业凭借完整的产业链布局优势,通过内部协同降低成本、提升效率。中国卫星作为航天科技集团五院的上市平台,依托集团资源形成了从卫星研制到应用服务的完整产业链布局。
在横向协同方面,不同企业间通过战略合作、产业联盟等方式实现资源共享和优势互补。中国卫通与银河航天等企业组建产业联盟,共同开发了 12 款军民两用产品,市场竞争格局呈现军工央企 + 民营龙头特征。
产业链上下游的合作模式不断创新。在卫星制造领域,中国卫星作为国内唯一上市卫星总装企业,承担国家低轨星座(如 "千帆星座")的研制任务,直接受益于卫星批量生产需求。公司的平板式卫星批量化生产技术对标 SpaceX,单星制造成本降至 500 万元以下,南通卫星工厂年产能达 600 颗。
在发射服务领域,海南商业航天发射场的建成运营促进了产业链的深度整合。该发射场是亚洲在建的最大卫星超级工厂,也是全国唯一可以实现卫星总装与星箭合罩的卫星生产基地,建成后将实现出厂即发射、发射即运营,大幅降低卫星运输成本。
供应链整合趋势明显。银河航天的合作伙伴从 2018 年的 100 多家增长到如今的超过 1000 家,供应链涵盖精密加工、铸造、电子集成、机电、材料等领域。这种广泛的供应链网络不仅降低了生产成本,也提升了技术创新能力和市场响应速度。
产业生态系统建设加速。文昌国际航天城围绕火箭链、卫星链、数据链、航天 + 等八个方向,谋划实施 78 个项目,全年计划投资 110 亿元,同比增长 44%。截至 2025 年底,已汇聚近 3000 家企业,其中航天类企业超 700 家,形成 "火箭链、卫星链、数据链" 三链协同的产业集群。
5. 政策环境与产业生态
5.1 国家层面政策支持
国家层面的政策支持力度空前,为商业航天产业发展提供了强有力的制度保障。2025 年 11 月 25 日,国家航天局网站发布消息,《国家航天局推进商业航天高质量安全发展行动计划(2025—2027 年)》正式印发。该计划明确提出,要将商业航天纳入国家航天发展总体布局,加快形成航天新质生产力,实现航天发展效能整体提升,有力支撑航天强国建设。
更为重要的是,国家航天局正式设立商业航天司,作为首个国家级商业航天专职监管机构,标志着我国商业航天产业迎来 "专司专管" 新阶段。商业航天司的核心职责涵盖统筹产业规划、优化审批流程、规范市场秩序等,搭配行动计划中提出的 22 项重点举措,构成了商业航天发展的 "四梁八柱"。
在政策体系建设方面,"十五五" 规划建议将建设 "航天强国" 纳入重点任务,商业航天被列为 "战略性新兴产业集群重点发展方向"。2024-2025 年,商业航天连续两年写入政府工作报告,且在 2025 年四中全会公报在建设现代化产业体系中首次新增 "航天强国" 表述,叠加 "十五五" 规划建议对航空航天等战略性新兴产业集群发展的部署,我国商业航天产业地位实现跨越式提升,标志着航天产业已上升至国家战略核心层面。
在资金支持方面,国家设立首期 200 亿国家商业航天发展基金,为产业发展提供充足的资金保障。证监会扩大科创板第五套标准适用范围,明确覆盖商业航天领域,为行业巨头开辟 IPO 通道,中科宇航、蓝箭航天等多家企业已启动 IPO 辅导备案,资本与产业的联动效应正加速显现。
政策措施的针对性和可操作性不断增强。行动计划明确要设立国家商业航天发展基金、开放国家科研项目,还提出优化发射许可和卫星运营牌照发放流程。业内测算,这些举措将使发射审批周期缩短 40%-50%,大幅降低企业制度性交易成本。
5.2 地方政府扶持政策
地方政府积极响应国家战略,出台了一系列扶持政策推动商业航天产业发展。上海市发布《上海市促进商业航天发展打造空间信息产业高地行动计划(2023—2025 年)》,明确到 2025 年,形成年产 50 发商业火箭、600 颗商业卫星的批量化制造能力,以打造 "上海星"" 上海箭 " 为目标,提供卫星研制、运载发射、在轨交付与管理链式服务模式。
山东省在商业航天产业发展方面制定了明确目标。到 2027 年,山东省将力争打造一批国内领先的技术和产品,初步形成较为完善的商业航天产业链条,具备年产 100 发运载火箭、150 颗商业卫星的能力,商业航天产业规模将达到 500 亿元。山东省首条柔性化智能卫星产线正式投产,这条产线的卫星制造成本已降至每公斤 10 万元至 20 万元,最快 3 个月就能完成组装。
海南省依托自贸港政策优势,在商业航天领域实现了多项突破。海南商业航天发射场从动工到首发仅用 878 天,全面完成建设并成功实现首发,填补了我国没有商业航天发射场的空白。根据规划,海南将在 2025 年底形成常态化商业航天发射能力;2027 年形成高密度商业航天发射能力,基本打通以产带产链条;到 2030 年力争形成航班化商业发射能力,进一步释放商业航天产业综合效益,实现千亿级发展目标。
在产业园区建设方面,各地政府加大了投入力度。文昌国际航天城管理局围绕火箭链、卫星链、数据链、航天 + 等八个方向,谋划实施 78 个项目,全年计划投资 110 亿元,同比增长 44%。站在五周年的节点,这座南海之滨的航天新城已经锚定了更高目标:2025 年底实现常态化发射,2027 年迈向高密度发射,2030 年力争形成航班化发射能力。
5.3 产业园区与创新联盟
产业园区建设成为推动商业航天集聚发展的重要载体。文昌国际航天城作为典型代表,截至 2025 年底已汇聚近 3000 家企业,其中航天类企业超 700 家,形成 "火箭链、卫星链、数据链" 三链协同的产业集群。2024 年文昌国际航天城园区完成营收超 200 亿元,固定资产投资 79.73 亿元。
在基础设施建设方面,海南商业航天发射场二期项目正式开工,计划新建三号、四号两个发射工位,预计 2026 年底具备发射能力,届时发射场年总发射能力有望达到 60 发以上。距离海南商发仅数公里的星际荣耀运载火箭总装总测复用工厂(一期)于 2025 年 10 月竣工,这是我国首家专注于运载火箭 "总装、总测、复用" 三位一体的综合性工厂。在星箭产业园内,亚洲最大的 "卫星超级工厂" 主体结构已经封顶,预计年底竣工投产。
创新联盟建设为产业协同发展提供了重要平台。中关村领创商业航天产业联盟在推动产业发展方面发挥了重要作用,联合多家投资机构发起设立了国内首只商业航天社会化专项基金——"领创商业航天联盟科创基金",首期规模 20 亿元。该基金定位 "耐心资本",重点投向商业航天领域高成长性初创企业及技术创新项目,尤其聚焦核心元器件、新材料、先进制造工艺等 "卡脖子" 环节。
商业航天产业联盟科创基金由盈达资本、清盈科创联合发起,中关村领创商业航天产业联盟合作,首发 10-20 亿,远期 100 亿;存续 10 年,分阶段投放,目标 70% 项目退出。该基金聚焦四大投资方向,为商业航天企业提供全生命周期的资金支持。
产学研合作机制不断完善。中国宇航学会青年科学家俱乐部联合中科星图、星图测控、中科卫星、星河动力等 12 家商业航天领军企业,发起 "航天青年科学家培养计划",打造 "高校 - 企业" 一体的人才培养联盟,为青年人才提供职业发展通道。首批参与的 12 家企业,计划通过双向选择的形式,每年为航天领域重点高校提供若干重点岗位。
5.4 投融资环境与人才培养
5.4 投融资环境与人才培养
投融资环境持续优化,为商业航天产业发展注入强劲动力。2024 年,我国商业航天领域共披露融资总额超 150 亿元,比 2023 年增长近 40%。资本市场对商业航天的关注度不断提升,二级市场的反应直观印证了政策含金量,截至 2025 年 11 月底,航天发展实现 11 天 7 板,雷科防务 5 天 4 板,通宇通讯、乾照光电等多只概念股上演涨停潮,数十家相关企业密集接待机构调研,产业热度已然拉满。
在人才培养方面,各地高校和研究机构积极响应产业需求。北京邮电大学海南学院与海南省航天技术创新中心签约加入 "七星实验室",与哈尔滨工业大学、北京航空航天大学、西北工业大学等首批成员高校共同打造航天核心技术攻关高地。海南大学、海南师范大学、海口经济学院等本地高校积极参与,与北邮、北航、哈工大、西工大等高校同台交流,展现了高等教育与航天产业的深度联动。
专业设置更加贴近产业需求。为满足商业航天、低空经济等前沿产业对技术技能人才的迫切需求,成都工业职业技术学院与成都国星宇航科技股份有限公司等企业开展深度合作,围绕产业链核心环节,共开专业、共育人才、共建平台,成功申报卫星通信与导航技术、无人机应用技术、机械制造与自动化(飞行器制造方向)等新专业。
产教融合模式不断创新。江苏航空职业技术学院率先响应顶层设计,通过专业重构、订单培养、校城融合等方式,与行业内龙头企业形成 "技术攻关 + 人才共育" 的深度合作模式,为商业航天、低空经济等新兴产业贡献力量。"大飞机" 班是由中国商飞集团和江苏航空职业技术学院加强校企合作所开设的冠名班,通过为学生提供专业的航空知识、技能和实践经验,培养出了众多优秀的航空产业人才。
人才激励机制日益完善。海淀区始终锚定构建优质人才生态环境的目标,依托政府、园区、企业三方协同发力的合作模式,为企业打造了低成本、高效率的人才招引平台,也让高校学生有更多契机接触到最新的技术、理念与实践场景,深度推动产学研融合。
6. 未来发展趋势与预测
6.1 2025-2030 年市场规模预测
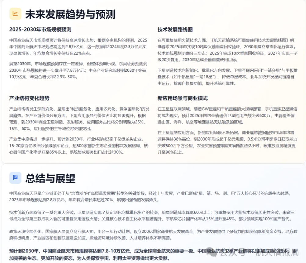
中国商业航天市场规模预计将保持高速增长态势。根据多家机构的预测,2025 年中国商业航天市场规模将达到 2.8 万亿元,这一数据较 2024 年的 2.3 万亿元实现显著增长,年均复合增长率保持在 22% 左右。
展望 2030 年,市场规模预测存在一定差异,但整体预期乐观。东吴证券预测到 2030 年市场规模将进一步攀升至 7.8 万亿元;中商产业研究院预测 2030 年突破 10 万亿元,年复合增长率 22.9%-30%;也有机构预测 2030 年有望达到 7-10 万亿元,若考虑商业航天对其他产业的赋能效应,"商业航天 +" 关联市场规模有望接近万亿元。
从细分市场来看,不同领域的增长前景各具特色。卫星制造市场预计将保持稳定增长,2025 年卫星制造行业总收入预计达到 166 亿元,随着批量化生产技术的成熟和成本的持续下降,市场规模有望进一步扩大。
发射服务市场增长潜力巨大。据赛迪顾问预测,到 2026 年中国商业发射服务市场规模有望突破 800 亿元,2030 年将进一步攀升至 2000 亿元以上。随着可重复使用火箭技术的成熟和商业化应用,发射成本的大幅下降将显著提升市场需求。
终端应用市场将成为增长最快的领域。预计 2025 年中国卫星应用市场规模将突破 1.2 万亿元,2030 年有望达到 3.8 万亿元,年复合增长率达 25.9%,其中商业航天产值占比预计突破 45%。卫星互联网、遥感数据服务、北斗应用等领域都将迎来爆发式增长。
6.2 技术发展路线图
技术发展呈现出清晰的路线图和阶段性目标。在可重复使用火箭技术方面,《航天运输系统可重复使用技术发展路线图》明确要求 2025 年前实现 10 吨级火箭垂直回收验证,2030 年建立常态化运行体系。技术路线规划明确分三步走:2025 年完成 10 次垂直回收验证,2027 年实现一子级 20 次复用,2030 年达成全箭重复使用目标。
液体火箭发动机技术将持续升级。YF-102V 已实现多次起动和预冷适应能力,2025 年首飞后将推动一子级回收技术成熟,未来重点提升推力调节范围(从 70% 降至 40% 以下)和使用寿命。深化垂直起降(如长征十号甲的网器回收)、伞降回收(整流罩 / 子级)、带翼飞回等多元技术路径,提升落点精度和可靠性。
卫星制造技术向智能化、批量化方向发展。卫星互联网采用 "一箭多星" 与平板堆叠技术(如千帆星座 "一箭 18 星"),降低单星成本。北斗系统开发星间链路自主运行、故障自修复功能,提升系统可靠性。遥感卫星搭载星载 AI 系统,支持在轨算法更新与三维测绘,如 "安铁三号" 单日捕获 20 万平方公里影像。
卫星应用技术将实现跨越式发展。到 2025 年,"中星" 系列计划将发射多颗高轨高通量卫星,单星通信容量预计突破 100Gbps,较现有水平提升约 50%,并逐步扩展至全球覆盖。北斗系统升级强化全球导航定位能力,保持四大卫星导航系统核心供应商地位。
6.3 产业结构变化趋势
产业结构将发生深刻变化,呈现出 "制造服务化、应用多元化、竞争国际化" 的发展趋势。在产业链价值分布方面,下游应用服务的价值占比将显著提升。根据预测,到 2030 年商业卫星制造、发射服务、应用服务占比将分别调整为 25%、15%、60%,应用服务的主导地位将更加突出。
产业集中度将进一步提升。预计到 2030 年,行业将形成 3 家千亿级龙头企业、15-20 家百亿级细分领域领军企业、超 500 家创新生态企业的梯次发展格局,核心器件国产化率提升至 85% 以上,系统集成服务出口占比达 30%。
商业模式将发生根本性变革。从单一卫星销售向 "制造 + 发射 + 运营 + 数据服务" 全产业链一体化解决方案转变。"发射即运营、数据即服务" 将成为常态,数据链的价值释放将为产业开辟新的增长空间。
国际化发展将成为重要趋势。随着技术实力的提升和成本优势的显现,中国商业航天企业将加快 "走出去" 步伐,在国际市场上与 SpaceX、OneWeb 等国际巨头展开竞争。特别是在 "一带一路" 沿线国家,中国商业航天企业具有明显的技术和成本优势。
6.4 新应用场景与商业模式
新应用场景不断涌现,商业模式创新加速。在卫星互联网领域,随着 GW 星座和千帆星座的大规模部署,手机直连卫星通信将成为现实。预计 2025 年国内低轨通信卫星的用户数突破 600 万,主要覆盖偏远山区、海洋、航空等地面基站无法触及的区域。随着 6G 技术研发推进,低轨卫星还将成为空天地一体化通信的核心,2026 年该领域的市场规模将突破 200 亿元。
在卫星遥感应用方面,新的应用场景不断拓展。商业遥感数据服务市场年均增速将保持 38% 高位,到 2030 年形成超千亿元规模,0.5 米分辨率影像日获取能力突破 500 万平方公里,农业灾害预警响应时间缩短至 2 小时,碳排放监测精度提升至 90% 以上。
太空旅游、生物制药、空间制造等新兴商业模式开始出现。据北京星际开发科技有限公司董事长付仕明介绍,商业航天应用场景持续扩展,涵盖太空旅游、生物制药、空间制造、空间站上下行服务等多元模式,市场蓬勃发展。
数据服务模式创新成为重要方向。数据服务模式从项目制向订阅制转变,预计 2025 年数据订阅服务占比将超过 35%;应用场景向微观尺度延伸,结合 5G + 遥感实现城市部件级管理;算力算法深度融合,边缘计算设备将实现卫星数据实时处理。
产业链协同模式不断创新。未来的商业航天产业将形成 "卫星制造 - 火箭发射 - 地面设备 - 应用服务" 的完整生态闭环,企业间通过战略合作、资源共享、风险共担等方式实现协同发展。特别是在大型星座建设中,产业链上下游企业将形成更加紧密的合作关系。
7. 总结与展望
中国商业航天卫星产业链正处于从 "培育期" 向 "高质量发展期" 转型的关键阶段。经过十年发展,产业已形成 "星、箭、场、测、用" 五大核心环节的完整生态体系,2025 年市场规模达到 2.8 万亿元,年均复合增长率超过 20%,展现出强劲的发展势头。
从产业链结构来看,上游卫星制造和下游应用服务价值占比最高,分别达到 28% 和 55%,体现了技术密集型和应用驱动型的产业特征。中游发射服务虽然价值占比相对较低(17%),但随着可重复使用火箭技术的突破,有望成为未来增长最快的环节之一。
技术创新方面取得了一系列重大突破。卫星制造实现了从定制化向批量化生产的转变,单星制造成本降低 60% 以上;可重复使用火箭技术取得历史性突破,朱雀三号成为全球第三款成功入轨的可重复使用运载火箭;关键核心技术自主化水平显著提升,宇航级芯片国产化率从 15% 提升至 45%,部分领域实现 100% 国产替代。
竞争格局呈现 "国家队主导、民营企业快速崛起" 的态势。传统航天企业凭借技术积累和资源优势保持主导地位,民营企业通过技术创新和灵活机制在细分领域实现突破。产业链整合趋势明显,纵向一体化和横向协同并进,产业生态系统日趋完善。
政策环境空前优化,国家航天局设立商业航天司,出台三年行动计划,设立 200 亿国家商业航天发展基金,为产业发展提供了强有力的制度保障和资金支持。地方政府积极响应,产业园区和创新联盟建设加速,投融资环境持续改善,人才培养体系不断完善。
展望未来,中国商业航天卫星产业链将在以下几个方面持续发力:
技术创新引领发展。继续加大在可重复使用火箭、批量化卫星制造、高性能芯片、先进材料等关键技术领域的研发投入,力争在 2030 年前实现核心技术的全面自主可控。特别是要加快推进可重复使用火箭技术的商业化应用,将发射成本降低至每公斤 1 万元以下。
产业生态协同发展。强化产业链上下游协同,推动 "卫星制造 - 火箭发射 - 地面设备 - 应用服务" 全链条融合发展。支持企业间通过战略联盟、产业基金等方式实现资源共享和优势互补,构建开放、协同、高效的产业生态系统。
应用场景不断拓展。重点发展卫星互联网、遥感应用、北斗增强等领域,积极探索太空旅游、空间制造、卫星大数据等新兴应用场景。推动商业模式创新,从产品销售向 "产品 + 服务" 转型,提升产业附加值。
国际合作持续深化。在 "一带一路" 框架下,积极开展商业航天国际合作,推动中国商业航天产品和服务走出去。同时,在技术标准、频率协调、空间碎片治理等方面加强国际交流与合作。
预计到 2030 年,中国商业航天市场规模将达到 7.8-10 万亿元,成为全球商业航天的重要一极。中国商业航天卫星产业链将以更加成熟的技术、更加完善的生态、更加开放的姿态,为人类探索宇宙、利用太空资源做出更大贡献。
在这个充满机遇与挑战的时代,中国商业航天卫星产业链正站在新的历史起点上。随着技术突破、政策支持、资本涌入的多重驱动,产业发展前景广阔、大有可为。我们有理由相信,中国商业航天必将在星辰大海的征途上书写更加辉煌的篇章。
来源:航天情报局微信公众号